ÖÁ×ð¹ú¼Ê
¹ÉƱ´úÂë
688289
EN
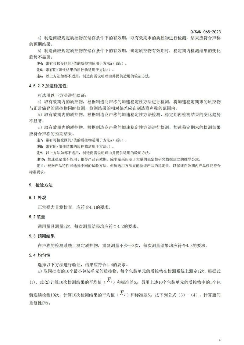
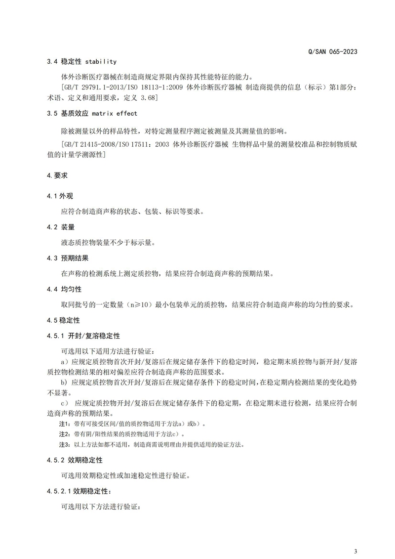
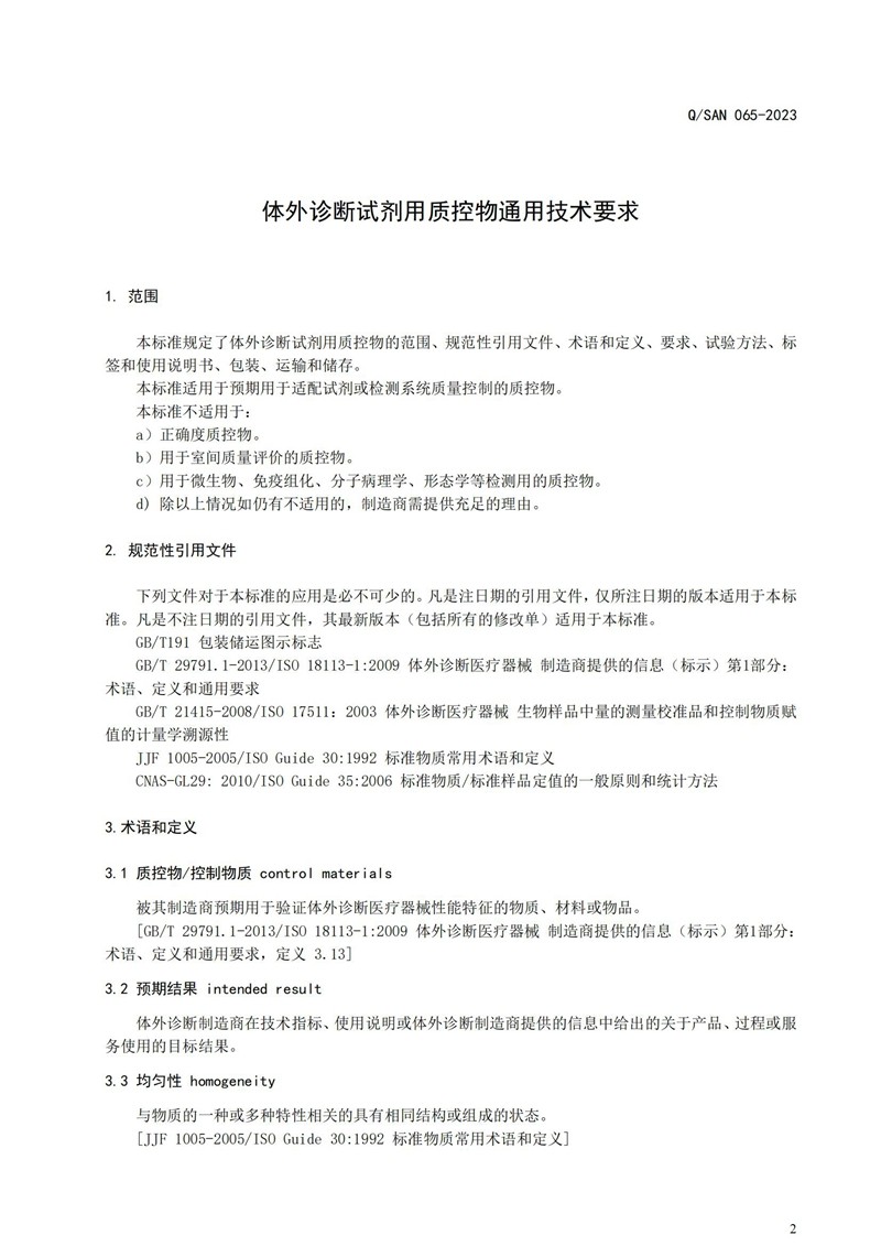
£¨Ð£©OAϵͳ
£¨¾É£©OAϵͳ
ÆóÒµÓÊÏä
ÕÐ²ÉÆ½Ì¨
ÐÂÎÅ
²úÆ·
Ê×Ò³
×ß½øÖÁ×ð¹ú¼Ê
ÆóÒµ¼ò½é
Éú³¤Àú³Ì
ÆóÒµÎÄ»¯
¹«Ë¾ÒªÎÅ
ýÌ幨ע
Éç»áÔðÈÎ
ÊÓÆµÖÐÐÄ
²úÆ·ÖÐÐÄ
ÊÔ¼Á
°¬×ÌϵÁÐ
²¡¶¾ÐÔ¸ÎÑ×ϵÁÐ
ÉúֳѬȾÓëÒÅ´«ÏµÁÐ
¶ù¿ÆÑ¬È¾ÏµÁÐ
ºôÎüµÀѬȾϵÁÐ
ºËËáѪҺɸ²éϵÁÐ
ºËËáÌáȡϵÁÐ
Ò©Îï»ùÒò×é¸öÌ廯¼ì²âϵÁÐ
¿ÆÑÐϵÁÐ
Éú»¯ÏµÁÐ
ÒÇÆ÷
×Ô¶¯¼ÓÑùϵͳ
È«×Ô¶¯ºËËáÌáȡϵͳ
ʵʱӫ¹â¶¨Á¿PCRÆÊÎöϵͳ
È«×Ô¶¯·Ö±·ÖÒº´¦Àíϵͳ
ÒÆ¶¯·Ö×ÓÕï¶Ïϵͳ
¸ßͨÁ¿²âÐòϵͳ
ºËËá¼ì²âÒ»Ìå»ú
»ùÒò¼ì²â·þÎñ
Ö×Áö¸öÌ廯ÓÃÒ©
Ö×ÁöÒ׸Ð
Ö×ÁöÔçɸ
³öÉúȱÏÝ
Âý²¡ÖÎÀí
Î£ÖØÑ¬È¾
ÕûÌå½â¾ö·½°¸
·Ö×ÓʵÑéÊÒÕûÌå½â¾ö·½°¸
¾«×¼ÕïÁÆÖÐÐÄÕûÌå½â¾ö·½°¸
´ó¹æÄ£º£ºËËáɸ²é·½°¸
¿ÆÑзþÎñ
¶þ´ú²âÐò·þÎñ
ÉúÎïÐÅÏ¢ÆÊÎö·þÎñ
²©Ê¿ºóÕÐÊÕÓë¿ÆÑÐÏàÖú·þÎñ
µÚÈý·½Ò½Ñ§Ä¥Á··þÎñ
Ñз¢ÊµÁ¦
ר¼ÒÍŶÓ
ÊÖÒÕÆ½Ì¨
Á¢ÒìÆ½Ì¨
Á¢ÒìЧ¹û
·þÎñÖÐÐÄ
ÖÊÁ¿°ü¹Ü
ÊÖÒÕÖ§³Ö
ÊÖÒÕÎÄÕÂ
³£¼ûÎÊÌâ
ÔÚÏß×Éѯ
ÖʼìÎïÁ÷ÅÌÎÊ
ÈËÁ¦×ÊÔ´
È˲ÅÉú³¤
¼ÓÈëÖÁ×ð¹ú¼Ê
ÖÁ×ð¹ú¼ÊÖ®¼Ò
Ͷ×ÊÕß¹ØÏµ
ÔÝʱͨ¸æ
°´ÆÚ±¨¸æ
ÁªÏµÖÁ×ð¹ú¼Ê
µ¼º½À¸
×ß½øÖÁ×ð¹ú¼Ê
ΪȫÌìÏÂÈËÃñÌṩÓ̵̮ð¡¢Óõúõľ«×¼ÕïÁÆÊÖÒÕ¡¢²úÆ·ºÍ·þÎñ
×ß½øÖÁ×ð¹ú¼Ê
ÆóÒµ¼ò½é
Éú³¤Àú³Ì
ÆóÒµÎÄ»¯
¹«Ë¾ÒªÎÅ
ýÌ幨ע
Éç»áÔðÈÎ
ÊÓÆµÖÐÐÄ
Ê×Ò³
>
×ß½øÖÁ×ð¹ú¼Ê
>
¹«Ë¾ÒªÎÅ
ÐÂÎżìË÷
Ñ¡ÔñÀàÐÍ
¹«Ë¾ÐÂÎÅ
ýÌ幨ע
Á¬Ã¦ËÑË÷
ÌåÍâÕï¶ÏÊÔ¼ÁÓÃÖÊ¿ØÎïͨÓÃÊÖÒÕÒªÇó
2024-08-20 16:33
·ÖÏíµ½£º£º
ÉÏһƪ£º£º
ѪҺºËËáɸ²éϵͳÐÔÄÜÆÀ¼Û±ê×¼µÄÆÀ¹À
ÏÂһƪ£º£º
һͼ¿´¶®ÖÁ×ð¹ú¼ÊÉúÎï2024Äê°ëÄ걨
·µ»ØÁбíÒ³
¡¾ÍøÕ¾µØÍ¼¡¿
ÖÁ×ð¹ú¼ÊÉúÎï £¨688289£©¡ª ÉúÃü¿Æ¼¼ÈËÈË¿